明日方舟信赖加成如何计算?本文将深入解析游戏内信赖系统的核心运行机制。信赖体系作为角色培养的重要环节,其数值获取与分配规则直接影响干员成长效率。

信赖系统核心原理
信赖数值对应关系
干员能力提升与信赖数值存在精确对应:当信赖百分比达到50%对应2732点,100%需累积10070点,150%要求17820点,200%则需突破25570点大关。这种阶梯式成长曲线要求玩家合理规划培养方案。

作战信赖获取细则
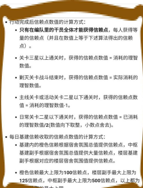
1. 编队全员均享同值信赖点,具体数值由关卡类型决定:
- 三星主线/活动关卡:消耗理智值等比转化
- 剿灭作战:按实际消耗理智结算
- 低星通关主线:理智值减1计算
- 日常关卡:理智值半数取整
2. 基建系统提供稳定收益:
- 中枢控制室每日最高产出500点
- 楼层副官单日上限125点
- 常规信赖设施单日100点封顶

助战系统特殊规则
当部署助战干员时,其属性增幅遵循特殊计算公式:
- 常规情况:信赖百分比÷2
- 未精英化状态:信赖百分比÷4
该机制要求玩家在培养助战角色时需兼顾精英化进度与信赖等级的双重提升。
进阶培养策略
1. 基建布局优化:通过提升宿舍氛围值可同步增加中枢与各楼层信赖产出效率,建议优先升级宿舍配套设施。
2. 理智分配方案:剿灭作战因其高转化率成为信赖培养优选,建议结合周常任务统筹安排作战计划。
3. 助战角色筛选:选择高信赖干员入驻助战位时,需注意精英化状态对属性加成的倍率影响,合理配置支援阵容。
数据监测建议
建议通过游戏内数据中心定期核查:
- 单日信赖获取总量
- 各设施产出效率比
- 角色培养进度追踪
建立完善的培养日志可有效提升角色成长速率。
掌握这些核心机制后,玩家可通过精确计算每日理智投入与基建管理,制定最优化的信赖培养方案。建议结合版本更新内容动态调整策略,以应对不同活动周期的特殊需求。